图片
一、辽宁大学自然情况
(一)高校全称:辽宁大学
(二)办学地点及校址:沈阳蒲河校区(辽宁省沈阳市沈北新区道义南大街58号)办学专业:艺术设计学、音乐表演、舞蹈学、表演、戏剧影视文学、广播电视编导、播音与主持艺术。
(三)办学类型:普通高等学校(公办)
(四)办学层次:本科、研究生
(五)办学形式:全日制
(六)主要办学条件:校园占地面积148.1余万平方米(约合2220.7亩);生均教学行政用房面积12.4平方米;生均宿舍面积9.7平方米;生师比16.9;专任教师1634人,其中具有研究生学位教师占专任教师的比例为90.6%;具有高级职务教师占专任教师的比例55.8%;教学科研仪器设备总值30483.5万元,生均教学科研仪器设备值9411.6元;图书367.1万册,生均图书113.3册(办学条件数据以2022年基层统计报表数据为准)。
二、艺术类招生计划说明
艺术类专业在分科类编制计划的地区(或投档批次),分科类编制计划(详见“三、艺术类专业设置说明”);在艺术类专业计划不区分科类编制计划的地区(或投档批次),不区分科类编制招生计划。学校招生计划按照辽宁省教育厅核准的分省分专业招生计划执行。表演(戏曲表演)(东北地方戏)为参加省际联考的戏曲类专业不编制分省计划。
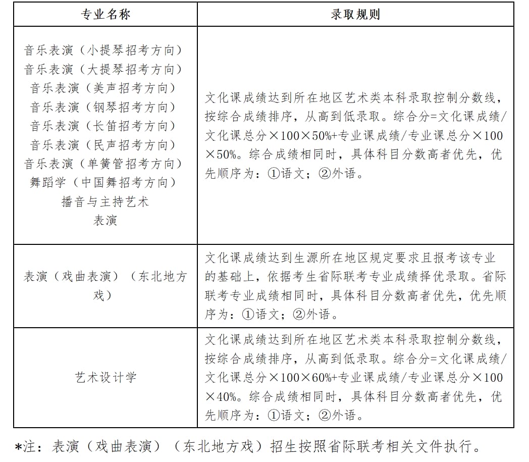
三、艺术类专业设置说明

四、颁发毕业证书与学位证书说明
学校本科学生学习期满,成绩合格颁发辽宁大学普通高等学校本科毕业证书,达到辽宁大学学位授予标准的颁发辽宁大学学士学位证书。
五、收费情况说明
1.学费和住宿费收取标准
按照省物价部门批准的标准向学生收费。本科专业实行学分制收费,学费按学年预收,播音与主持艺术专业为每年11500元,其他艺术类专业为每年10000元,住宿费按每学年1000—1200元收取。
2.学费和住宿费退费办法
学生因故退学或提前结束学业的,依据辽教发〔2006〕76号文件的要求,学校应根据学生实际学习时间、所修学分和实际住宿时间,按月计退剩余的学费和住宿费。
3.学生资助政策
学校建立了以生源地信用助学贷款为主,多项目奖助学金、多种类勤工助学、多方位困难补助及政策性学费减免为辅的学生资助体系。
(1)生源地信用助学贷款:家庭经济困难学生可向户籍所在县(市、区)的学生资助管理机构咨询办理生源地信用助学贷款。
(2)奖学金:国家奖学金8000元/年、省政府奖学金8000元/年、国家励志奖学金5000元/年;学校奖学金一等1000元/学期、二等500元/学期、三等260元/学期、单项100元/学期;社会奖学金。
(3)助学金:国家助学金一等4400元/年、二等2750元/年;社会助学金。
(4)勤工助学岗位:家庭经济困难学生入学后可以申请勤工助学,学校根据勤工助学岗位及专业需求进行安排。
(5)临时困难补助:学生家庭或本人如遇突发性重大变故,影响学生本人完成学业的,可申请临时困难补助。学校根据学生临时困难程度予以补助。
(6)学费减免:根据国家、省资助相关工作的安排部署,对孤儿大学生实行在校期间学费和住宿费减免政策;对应征入伍服义务兵役、招收为士官、退役后复学或入学的学生实行学费补偿、国家助学贷款代偿、学费减免政策。
学校严格按照国家及辽宁省有关文件规定执行家庭经济困难学生资助各项工作程序,各类奖助学金评比过程和评比结果公开、公正,广泛接受师生监督。
六、录取办法说明
1.投档模式
按招生所在地政策执行。
2.调档比例
按招生所在地政策执行。实行平行志愿投档的批次调档比例为100%。
3.选考科目要求
艺术类专业在第一批、第二批高考综合改革省份选考科目要求为“不提选考科目要求”;在第三、四批高考综合改革省份首选科目参照“三、艺术类专业设置说明”,再选科目要求为“不提科目要求”。
4.专业录取规则及进档考生的专业安排办法
在分科类编制计划的地区(或投档批次)招生的专业,按照分科类排序录取;在不区分科类编制计划的地区(或投档批次)招生的专业,按照不区分科类统一排序录取。
(1)在普通类专业批次招生的艺术类专业
①戏剧影视文学、广播电视编导专业在普通类专业批次招生,对考生无艺术专业考核要求,只录取有该专业志愿考生,并执行该批次录取规则,授予艺术学学士学位。
②报考戏剧影视文学、广播电视编导专业的进档考生中,报考同专业的考生高考文化课成绩(不含加分)并列时,录取顺序为:首先,享有省招考委认定具备加分者优先;其次,专业志愿靠前者优先;再次,具体科目分数高者优先,科目优先顺序为:语文、外语。
(2)在艺术类批次招生的艺术类专业
①平行志愿投档批次,对符合招生所在地区投档条件,且符合我校录取规则中文化课成绩要求(详见下表中“录取规则”)的考生,按招生所在地政策录取。
②非平行志愿投档批次,按“志愿清”原则录取,不设分数级差,按照进档考生报考专业志愿先后录取,即先录取第一志愿的考生,若第一志愿不满时,再录取第二志愿考生。具体录取规则如下:

5.关于录取规则中专业课成绩的说明
表演(戏曲表演)(东北地方戏)专业成绩使用省际联考合格成绩,其他专业成绩使用对应省统考专业(专业方向、专门化)合格成绩。

6.关于高考加分的说明
在录取中执行生源地招考委关于高考加分的规定。
7.身体健康状况要求
按照教育部、原卫生部、中国残疾人联合会印发的《普通高等学校招生体检工作指导意见》执行。
8.联系电话、网址
辽宁大学学生工作处(本科招生办公室):024-62202299
辽宁大学本科招生网:https://zs.lnu.edu.cn
七、复查
新生入校后,学校将依据国家有关政策进行复查,对违反招生政策和没有达到录取标准的学生进行处理。复查中发现学生存在弄虚作假、徇私舞弊等情形的,确定为复查不合格,取消学籍;对情节严重的,移交有关部门调查处理。
八、特别说明
本简章未尽事宜和根据有关规定需调整此简章的相关内容,将在辽宁大学本科招生网另行公布。
2024-04-02 08:52:12
一、辽宁大学自然情况
(一)高校全称:辽宁大学
(二)办学地点及校址:沈阳蒲河校区(辽宁省沈阳市沈北新区道义南大街58号)办学专业:艺术设计学、音乐表演、舞蹈学、表演、戏剧影视文学、广播电视编导、播音与主持艺术。
(三)办学类型:普通高等学校(公办)
(四)办学层次:本科、研究生
(五)办学形式:全日制
(六)主要办学条件:校园占地面积148.1余万平方米(约合2220.7亩);生均教学行政用房面积12.4平方米;生均宿舍面积9.7平方米;生师比16.9;专任教师1634人,其中具有研究生学位教师占专任教师的比例为90.6%;具有高级职务教师占专任教师的比例55.8%;教学科研仪器设备总值30483.5万元,生均教学科研仪器设备值9411.6元;图书367.1万册,生均图书113.3册(办学条件数据以2022年基层统计报表数据为准)。
二、艺术类招生计划说明
艺术类专业在分科类编制计划的地区(或投档批次),分科类编制计划(详见“三、艺术类专业设置说明”);在艺术类专业计划不区分科类编制计划的地区(或投档批次),不区分科类编制招生计划。学校招生计划按照辽宁省教育厅核准的分省分专业招生计划执行。表演(戏曲表演)(东北地方戏)为参加省际联考的戏曲类专业不编制分省计划。
三、艺术类专业设置说明

四、颁发毕业证书与学位证书说明
学校本科学生学习期满,成绩合格颁发辽宁大学普通高等学校本科毕业证书,达到辽宁大学学位授予标准的颁发辽宁大学学士学位证书。
五、收费情况说明
1.学费和住宿费收取标准
按照省物价部门批准的标准向学生收费。本科专业实行学分制收费,学费按学年预收,播音与主持艺术专业为每年11500元,其他艺术类专业为每年10000元,住宿费按每学年1000—1200元收取。
2.学费和住宿费退费办法
学生因故退学或提前结束学业的,依据辽教发〔2006〕76号文件的要求,学校应根据学生实际学习时间、所修学分和实际住宿时间,按月计退剩余的学费和住宿费。
3.学生资助政策
学校建立了以生源地信用助学贷款为主,多项目奖助学金、多种类勤工助学、多方位困难补助及政策性学费减免为辅的学生资助体系。
(1)生源地信用助学贷款:家庭经济困难学生可向户籍所在县(市、区)的学生资助管理机构咨询办理生源地信用助学贷款。
(2)奖学金:国家奖学金8000元/年、省政府奖学金8000元/年、国家励志奖学金5000元/年;学校奖学金一等1000元/学期、二等500元/学期、三等260元/学期、单项100元/学期;社会奖学金。
(3)助学金:国家助学金一等4400元/年、二等2750元/年;社会助学金。
(4)勤工助学岗位:家庭经济困难学生入学后可以申请勤工助学,学校根据勤工助学岗位及专业需求进行安排。
(5)临时困难补助:学生家庭或本人如遇突发性重大变故,影响学生本人完成学业的,可申请临时困难补助。学校根据学生临时困难程度予以补助。
(6)学费减免:根据国家、省资助相关工作的安排部署,对孤儿大学生实行在校期间学费和住宿费减免政策;对应征入伍服义务兵役、招收为士官、退役后复学或入学的学生实行学费补偿、国家助学贷款代偿、学费减免政策。
学校严格按照国家及辽宁省有关文件规定执行家庭经济困难学生资助各项工作程序,各类奖助学金评比过程和评比结果公开、公正,广泛接受师生监督。
六、录取办法说明
1.投档模式
按招生所在地政策执行。
2.调档比例
按招生所在地政策执行。实行平行志愿投档的批次调档比例为100%。
3.选考科目要求
艺术类专业在第一批、第二批高考综合改革省份选考科目要求为“不提选考科目要求”;在第三、四批高考综合改革省份首选科目参照“三、艺术类专业设置说明”,再选科目要求为“不提科目要求”。
4.专业录取规则及进档考生的专业安排办法
在分科类编制计划的地区(或投档批次)招生的专业,按照分科类排序录取;在不区分科类编制计划的地区(或投档批次)招生的专业,按照不区分科类统一排序录取。
(1)在普通类专业批次招生的艺术类专业
①戏剧影视文学、广播电视编导专业在普通类专业批次招生,对考生无艺术专业考核要求,只录取有该专业志愿考生,并执行该批次录取规则,授予艺术学学士学位。
②报考戏剧影视文学、广播电视编导专业的进档考生中,报考同专业的考生高考文化课成绩(不含加分)并列时,录取顺序为:首先,享有省招考委认定具备加分者优先;其次,专业志愿靠前者优先;再次,具体科目分数高者优先,科目优先顺序为:语文、外语。
(2)在艺术类批次招生的艺术类专业
①平行志愿投档批次,对符合招生所在地区投档条件,且符合我校录取规则中文化课成绩要求(详见下表中“录取规则”)的考生,按招生所在地政策录取。
②非平行志愿投档批次,按“志愿清”原则录取,不设分数级差,按照进档考生报考专业志愿先后录取,即先录取第一志愿的考生,若第一志愿不满时,再录取第二志愿考生。具体录取规则如下:

5.关于录取规则中专业课成绩的说明
表演(戏曲表演)(东北地方戏)专业成绩使用省际联考合格成绩,其他专业成绩使用对应省统考专业(专业方向、专门化)合格成绩。

6.关于高考加分的说明
在录取中执行生源地招考委关于高考加分的规定。
7.身体健康状况要求
按照教育部、原卫生部、中国残疾人联合会印发的《普通高等学校招生体检工作指导意见》执行。
8.联系电话、网址
辽宁大学学生工作处(本科招生办公室):024-62202299
辽宁大学本科招生网:https://zs.lnu.edu.cn
七、复查
新生入校后,学校将依据国家有关政策进行复查,对违反招生政策和没有达到录取标准的学生进行处理。复查中发现学生存在弄虚作假、徇私舞弊等情形的,确定为复查不合格,取消学籍;对情节严重的,移交有关部门调查处理。
八、特别说明
本简章未尽事宜和根据有关规定需调整此简章的相关内容,将在辽宁大学本科招生网另行公布。