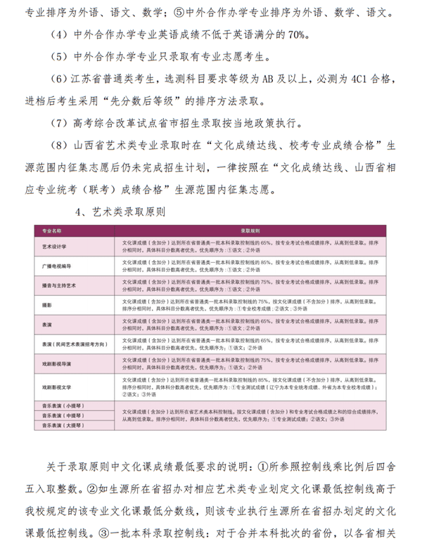
辽宁大学

211 | 985 | 双一流 | 综合
辽宁省 本科 省重点 公办

1690

明德精学、笃行致强

024-62202299

http://www.lnu.edu.cn/

图片

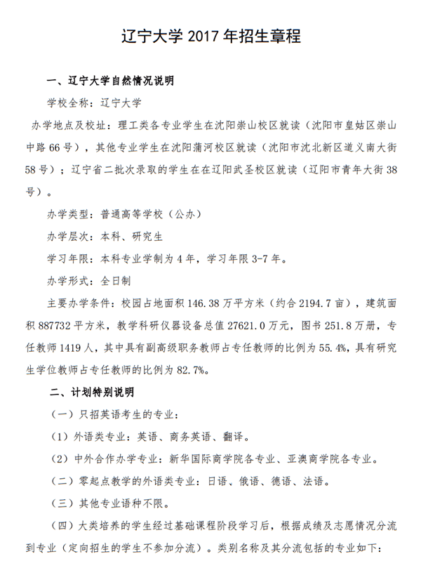
辽宁大学2017年招生章程

2022-06-22 15:10:18      分享至:

01.png


02.png

03.png

04.png

05.png

06.png

07.png

08.png


辽宁大学2017年招生章程

2022-06-22 15:10:18

01.png


02.png

03.png

04.png

05.png

06.png

07.png

08.png